圣龙教育 13903019325 13902407385
启明大学本科及研究生招生简章
1.学校概况
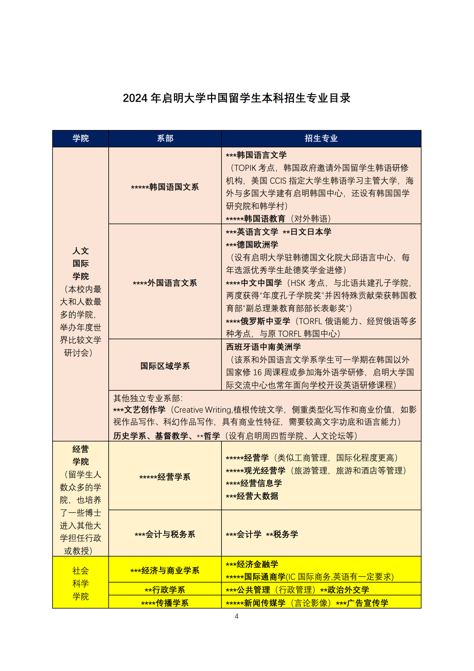
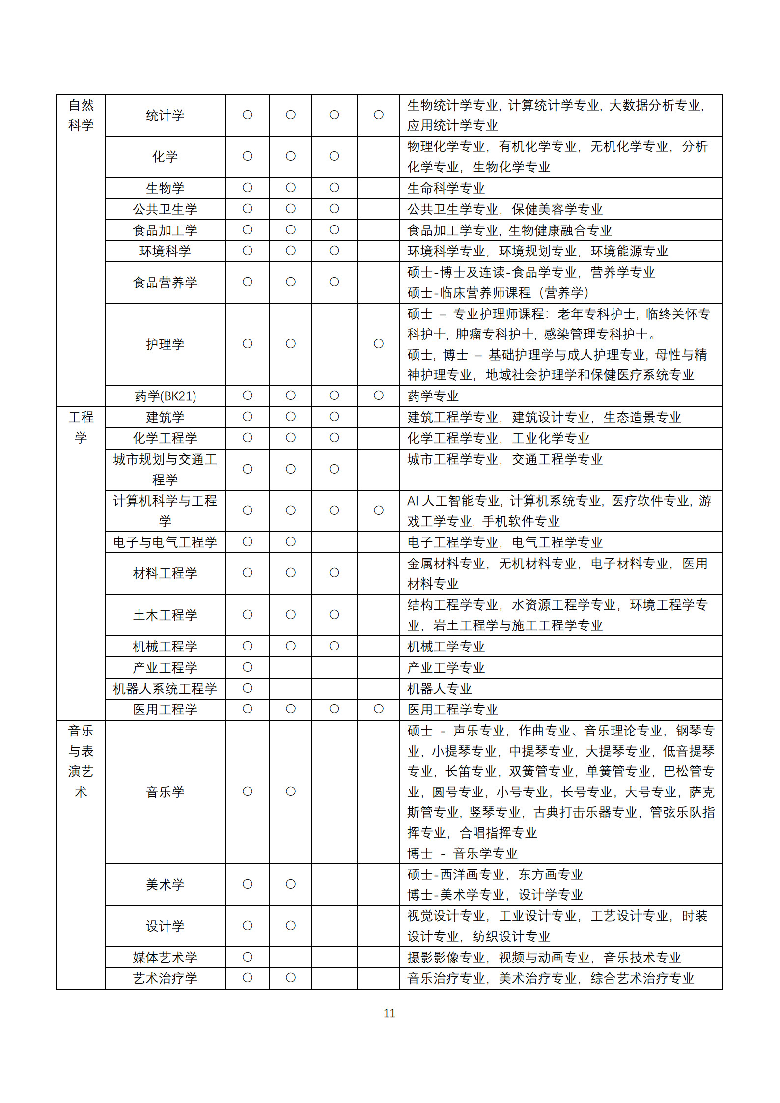
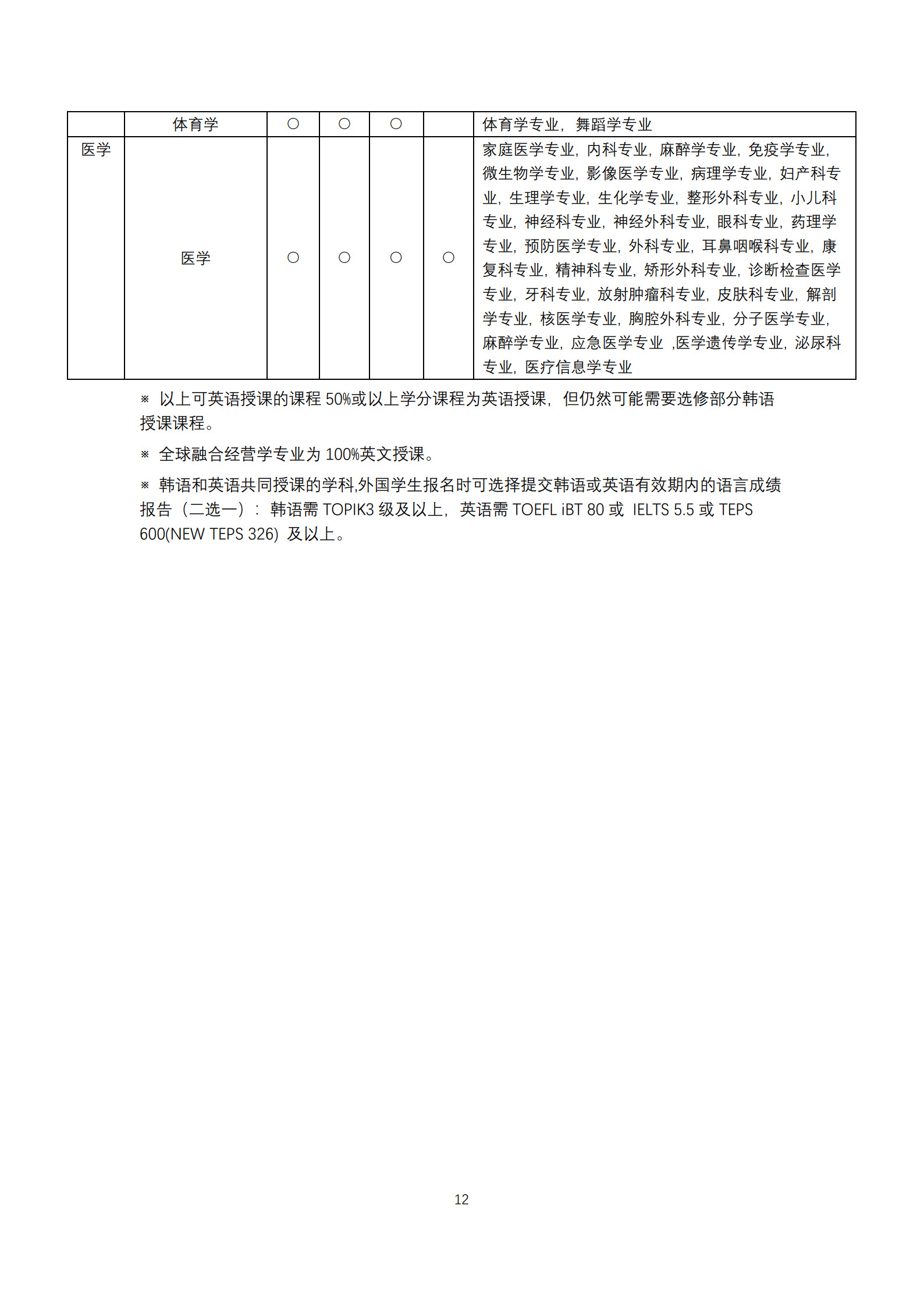
启明大学建校于 1899 年,从医院和医学起家,1967 年设立独立的研究生院(大学院),1978 年升级为综合大学(设有人文国际学院、经营学院、师范学院、社会科学学院、KAC 学院、自然科学学院、工学院、音乐表演艺术学院、美术学院、体育学院、药学院、医学院、护理学院等众多学院)。如今,启明大学有五个校区:城西校区、大明校区、玄风校区、童山校区、达城校区,其中最大的校本部城西校区位于大邱市的城西区,艺术校区位于大明洞,学校总占地为 7000 多亩。历经 125 年的发展,年均在校总人数已接近 3 万人,其中本科学生 27,000 余名,还有 2,500 多名硕士及博士生,共有来自全球 51 个国家和地区的外国留学生 2200 余人,其中 900 为中国学生。学校每年招生人数约 5,000 余名,招生规模在韩国大学中位居前列。除行政人员外,学校有 923 名正式教授,也拥有 153 名外籍教授。 下辖附属东山医院(韩国三级综合重点医院)和东山医疗院、附中、附小、艺术中心等 25 个附属单位和 18 个附属研究所(含韩国国家级实验室),独立的一般研究生院(一般大学院)和各学科特殊大学院,硕士和博士点门类齐全,涵盖文、理、工、商、医、艺、体等各学科。启明大学开设专业范围广泛,共 90 个本科专业。除医学院、护理学院、师范学院外,85 个专业面向国际学生开放招生,其中重点学科为:汽车系统工程、机械工学、计算机工学、医学、药学、经营学、观光经营学、服装设计、工业设计、国际韩语教育、声乐、管弦2 乐、话剧音乐剧、生态造景、体育学等。QS 亚洲大学自然排名中与我国央财、中传和辽大等高校相近。
2.地理位置
启明大学位于韩国第三大直辖市大邱广域市。大邱是教育之城,每年在大邱寿城区高中都会出许多韩国高考满分学生,首尔江南区,大邱寿城区是韩国学区房非常有名的区域。大邱也是韩国内陆交通枢纽,距首尔仅有 1.5-2 小时的车程。东邻韩国的着名海湾城市浦项,南邻重要港口釜山。大邱是主导岭南内陆地区经济、社会与文化发展的枢纽城市,它不仅历史悠久,而且拥有良好的教育和文化氛围。在韩国这里既是工业发展的中心,又是以绿色与时尚闻名的城市。交通十分便利,市内有大邱国际机场、东大邱高铁站、西大邱高铁站、地铁 1 号线、2 号线。启明大学是全韩国仅有的一所拥有和横跨 2 个地铁站的大学,分别为启明大学站与江仓站。
3.基础设施与校园环境
校内拥有图书馆、大礼堂、行素博物馆、跆拳道馆、各类体育场、射箭场、高尔夫球场、明娇生活馆、就业支援中心、学生会馆、艺术中心、产学合作馆、建设材料实验中心、韩学村、露天礼堂、健身房、乒乓球馆、便利店、小型足球场、网球场、羽毛球场等各种学习和生活文娱设施,且校内宿舍设施也十分便利齐备。由于启明大学的校园风景优美,四季景色殊胜,常出现于韩国影视作品中,故被赞誉为“活生生的摄影棚”,同时也被选为韩国 10 大美丽校园之一。
4.国际交流
启明大学是 韩国国际交流规模较大的学校之一,与我国清华、北大医学院、复旦、川大、人大、北语、北外、山大、中石大等著名高等学府以及日本筑波大学、美国东密歇根大学、英国爱丁堡大学、新西兰维多利亚大学、澳大利亚国立大学、新加坡南洋理工大学、意大利多莫斯设计学院、德国柏林自由大学、波兰肖邦音乐学院、匈牙利李斯特音乐学院等均为国际友好交流合作院校,共同互派交换生访学并开展学术科研等交流。截至目前,全球合作高校和机构共有371 所,向海外派遣交流学生年均 468 名左右。









